设为首页 | 加入收藏
  • 欢迎光临 岳阳路桥集团有限公司!

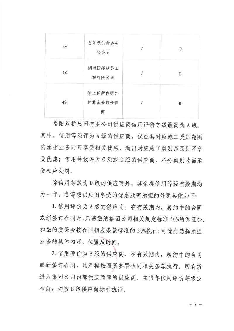
关于公布2025年度供应商信用评价结果的通知

作者: 工程质管部 发布时间: 2026-03-23     点击量: