设为首页 | 加入收藏
  • 欢迎光临 岳阳路桥集团有限公司!

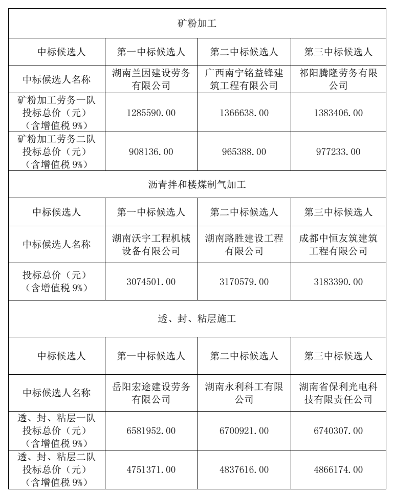
中标公示|湖南省桂新高速公路桂阳至新田(宁远)段总包部透、封、粘层施工、沥青拌和楼煤制气加工、矿粉加工劳务分包中标候选人公示

作者: 桂新项目 发布时间: 2026-04-14     点击量:

岳阳路桥集团有限公司湖南省桂新高速公路桂阳至新田(宁远)段总包部于202648900(北京时间)对透、封、粘层施工劳务分包、沥青拌和楼煤制气加工劳务分包、矿粉加工劳务分包进行了公开开标、封闭评标;在集团公司成本管理部、纪检监察部、三分公司全过程监督下,评标委员会按照招标文件确定的评标办法进行了细致的评审,并推荐中标候选人排名如下:


公示期:2026年4月14日始至2026年4月17日24时止(北京时间)。公示期间,投标人和其他利害关系人如有异议,应按照岳阳路桥集团有限公司关于印发《内部招投标采购实施办法》的通知(岳路司发〔2025〕40号)提出异议或举报。公示期满对中标单位若无异议,招标人将根据透、封、粘层施工劳务分包、矿粉加工劳务分包中标候选人排名依序进行合同谈判,沥青拌和楼煤制气加工劳务分包的第一中标候选人为该项目的中标人。

       异议或举报受理方式:

       监督部门:岳阳路桥集团有限公司纪检监察部

       联 系 人:陈先生

       联系电话:0730-8639926

       招 标 人:岳阳路桥集团有限公司

       联 系 人:张先生、易先生

       联系电话:18607306771、18573015234